近日,k1体育材料先进技术教育部重点实验室黄楠、杨志禄教授及其合作者,以公司为第一通讯单位在《美国科学院院刊》(Proceedings of the National Academy of Sciences of the United States of America, PNAS)上发表题为“Bioclickable and mussel adhesive peptide mimics for engineering vascular stent surfaces”的研究论文。PNAS创刊于1914年,被公认为四大名刊之一(Nature、Science、Cell、PNAS),是被引用次数最多的综合学科文献之一。

自Haeshin Lee等科学家在2007年首次报道海洋贻贝灵感表面化学(mussel-inspired surface chemistry)的多功能聚多巴胺涂层(polydopamine coating)以来,基于邻苯二酚的“material-independent”化学表面改性策略在生物医学、能量储存和环境科学等几乎所有的科学和工程领域都产生了重要的影响。值得一提的是,该表面化学手段在用于生物医用材料表面功能化时,通常需借助生物分子的活性基团(如:氨基或巯基)和邻苯二酚基团的反应(如麦克加成或席夫碱反应),除了极易造成生物分子的活性降低,还具有表面反应不彻底、分子取向随机以及多分子修饰不可控性等缺点。

图1. 可生物正交贻贝灵感多肽模拟物的分子结构及其应用于血管支架的表面改性。
最近,k1体育十年品牌黄楠/杨志禄教授联合江苏大学潘国庆教授、香港理工赵昕教授,从海洋贻贝粘附蛋白的分子结构和粘附功能出发,仿生设计合成出具有邻苯二酚侧基和叠氮端基的多肽模拟物,巧妙地将将贻贝足蛋白分子的广谱粘附机制和生物正交点击化学(bioorthogonal click chemistry)的特异性分子修饰相结合,并用于心血管类支架材料的表面改性,以期解决心长期困扰着心血管支架在长期植入过程中会出现再狭窄和晚期血栓的一个重要临床医学问题(图1)。由于贻贝足蛋白的分子粘附机制(共价/非共价协同作用),这种新型贻贝多肽模拟分子可以通过邻苯二酚/金属的配位作用稳定结合在血管支架材料上,从而得到可生物点击的叠氮化材料表面。相比如传统聚多巴胺涂层,叠氮化表面可以通过生物正交反应特异性结合偶联二苄基环辛炔(DBCO)修饰的生物活性配体,可避免聚多巴胺表面涂层二次生物修饰过程中生物活性降低、分子取向无序的不足。而且,由于点击化学的特异性和彻底性,该方法还具备多分子可控共修饰的优势。

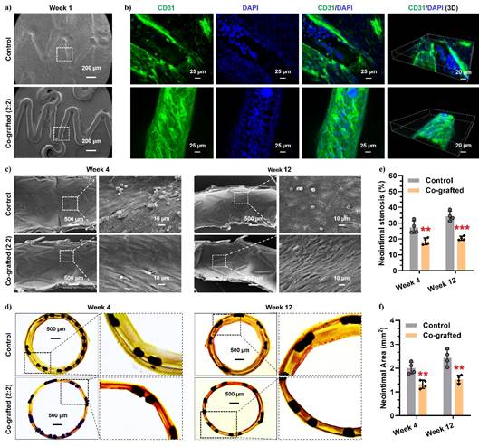
图2. 通过可生物点击贻贝仿生多肽构建的双功能血管支架具备快速表面内皮化并长期抑制内膜增生和支架的再狭窄。
为了证实这种改进的贻贝灵感表面功能化策略在促进内皮再生、抑制血管支架内膜增生和再狭窄方面的优势,作者概念性展示了血管支架表面双功能涂层的构建,即,构建出可特异性识别捕获内皮祖细胞(EPC)和可自催化产生一氧化氮(NO)的双功能涂层(图1)。论文中,作者借助贻贝仿生多肽的表面粘附机制和生物正交点击反应将不同组分的EPC靶向肽和NO催化剂高效地接枝在血管支架表面上,并通过简单地调节投料比例优化双功能涂层的组分,得到了具有最显著抗凝血、抑制平滑肌细胞增殖迁移、促进内皮祖细胞贴附和定向分化为内皮细胞的支架表面。体内研究进一步显示,通过可生物点击的贻贝仿生多肽优化之后的双功能血管支架可有效快速地促进血管支架表面的内皮化(第1周)。在长期植入情况下(第4-12周),表面接枝有优化双功能组分的血管支架可以显著地抑制内膜增生和支架的再狭窄(图2)。这项研究最直接的意义是为心血管植入器械表面多功能仿生设计提供了理论支撑和指导;从应用的价值来看,该项工作将生物正交化学的特异性分子修饰和贻贝分子粘附的普适性有效结合,通过快速促进内膜再生修复,有望显著降低/解决临床血管支架在应用中面临的支架内再狭窄我晚期血栓等并发症的发生。
相关研究成果以“Bioclickable and mussel adhesive peptide mimics for engineering vascular stent surfaces”为题发表在国际著名期刊《PNAS》(DOI: 10.1073/pnas.2003732117)上,公司杨志禄教授和香港理工大学赵昕教授为该论文第一作者,公司黄楠教授和江苏大学潘国庆教授同为该论文的通讯作者;k1体育十年品牌材料先进技术教育部重点实验室/k1体育为论文的第一通讯单位。该研究工作的发表得到了国家重点研发计划及国家自然科学基金等项目的资助。
论文链接:https://www.pnas.org/content/early/2020/06/25/2003732117
近年来,黄楠/杨志禄教授着眼于解决长期困扰心血管支架临床应用面临着“支架内再狭窄”和“晚期血栓”等并发症的难题,在国际上原创性的研发出“具有调控动脉粥样硬化(AS)病变血管原位再生修复功能的全新一代革命性心血管支架”。聚焦于该领域的研究,黄楠/杨志禄教授近年来在PNAS、Research(该期刊是国际顶刊《Science》自1880年创建以来的第一本高水平合作期刊,2篇)、Biomaterials (IF:10.273,9篇)以及Chemistry of Materials (IF:10.159)等国际著名期刊发表高水平科研论文40余篇(论文平均影响因子大于7),获得授权发明专利20余项(包括美国发明专利1项)。其中发展的具有自主知识产权的“具有病灶治愈和血管组织修复功能的可降解支架涂层”已成功实现技术转让(转让费:1500万)。
杨志禄研究员简介:
k1体育十年品牌,研究员,博士生导师,四川省级人才称号获得者,四川省学术和技术带头人后备人选,k1体育十年品牌“扬华学者”。目前,担任KeAi旗下国际期刊Smart Materials in Medicine主编、Engineered Regeneration编委、Bioactive Materials及Medical Gas Research客座主编。主要研究方向聚焦冠脉血管动脉粥样硬化斑块的病理发生机制、以及针对性用于冠脉/外周血管疾病治疗的纳米靶向药物、药物球囊及具有病灶治愈和血管组织修复功能的血管支架研究;以第一/通讯作者在PNAS,Research,Chemistry of Materials,Biomaterials等国际知名期刊共发表SCI论文40余篇。国际/国内会议大会报告、邀请报告10余次。获得授权发明专利14项(包括美国发明专利1项),其中发展的具有自主知识产权的“具有病灶治愈和血管组织修复功能的可降解支架涂层”技术已成功实现转让(转让费:1500万)。
课题组主页:https://faculty.swjtu.edu.cn/yangzhilu/zh_CN/index.htm
黄楠教授简介:
k1体育十年品牌,教授,博士生导师,国家百千万人才,国务院政府特殊津贴获得者。中国最早开展心血管生物材料研究的学者之一,我国心血管生物材料领域战略发展计划的规划者之一。国际生物材料科学与工程联合会Fellow,生物材料表面与界面国际会议国际委员会主席。先后主持承担“973”、“863”项目、国家自然科学基金重点项目及面上项目等3000余万元,发展出具有自主知识产权的系列心血管材料表面改性的先进技术和心血管植入介入器械的关键技术,所研究的具有我国自有知识产权的血管支架临床应用被证实优于国内外现有产品(目前临床应用已超过20万例)。申请及获得专利80余项。获得省部级科技进步奖3项,发表SCI收录论文近300篇,被他人引用超1万余次。国际会议大会报告、邀请报告40余次。
课题组主页:https://faculty.swjtu.edu.cn/huangnan/zh_CN/index.htm